“碳达峰碳中和”战略下,绿色制造是实现产业转型的重要任务,已成为落实高质量发展要求的新趋势和新潮流。
绿色工厂作为绿色制造的核心支撑单元,对于企业践行低碳发展起到关键作用。
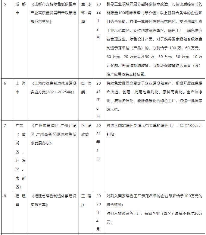
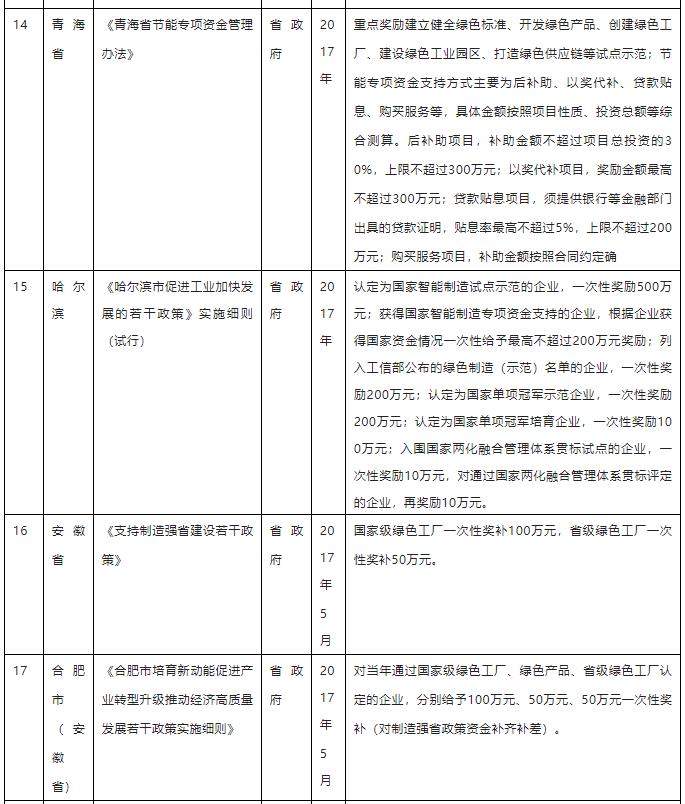
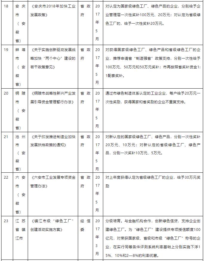
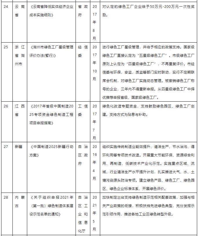
《“十四五”工业绿色发展规划》明确,强化绿色制造标杆引领。围绕重点行业和重要领域,持续推进绿色产品、绿色工厂、绿色工业园区和绿色供应链管理企业建设,遴选发布绿色制造名单。
旨在引导和规范企业按照“厂房集约化、原料无害化、生产洁净化、废物资源化、能源低碳化”的原则打造“绿色工厂”,并评选先进案例为行业树立标杆。
在如此大背景下,经常有企业咨询,什么是绿色工厂?如何才能成为绿色工厂?下面对此类问题做统一梳理回答。
什么是绿色工厂?
绿色工厂是制造业的生产单元,是绿色制造的实施主体,属于绿色制造体系的核心支撑单元,侧重于生产过程的绿色化。
通过采用绿色建筑技术建设、改造厂房,预留可再生能源应用场所和设计负荷,合理布局厂区内能量流、物质流路径,推广绿色设计和绿色采购,开发生产绿色产品,采用先进适用的清洁生产工艺技术和高效末端治理装备,淘汰落后设备,建立资源回收循环利用机制,推动用能结构优化,从原材料进厂到产品回收处理全过程中,最大限度地降低资源消耗,尽可能少用或不用含有毒有害物质的原材料,减少污染物产生和排放,实现工厂的绿色发展。
通俗讲,绿色工厂我们可以看作是一个荣誉称号,是对工业企业在节能环保、绿色发展等方面处于行业领先水平的一种嘉奖,是由各级工信部门逐级评定上报,评定后有资金奖励或政策扶持,对企业发展有推动作用的助推剂。
绿色工厂有级别么?
绿色工厂分为国家级、省级和市级三个层次,国家级申报评选全流程是由工信部发文申报,由各级工信部门逐级上报,最终工信部进行评定。
申报绿色工厂对企业有什么好处?
绿色工厂是指实现了用地集约化、原料无害化、生产洁净化、废物资源化、能源低碳化的工厂。如果您是制造企业,被评为绿色工厂,将从以下五个方面获益:
1.可提高绿色示范企业形象、知名度和影响力;
2.有助于提升企业对绿色制造的管理水平,实现绿色和可持续发展;
3.入选国家绿色工厂并获得绿色工厂牌照,可作为企业环保的保护伞,享受环保免检,冬季不限产等好处;
4.享受国家相应的政策支持和省级、市级奖励资金,企业最终可得到奖励资金可达几百万元;
5.可作为企业绿色集成改造升级的基础,享受后期更大的实惠。
所有企业都可以申报绿色工厂么?
绿色工厂的核心词是工厂,绿色工厂申报的首要条件是在中国境内注册,且具有加工、制造、组装等实际生产过程的制造业工厂,企业需属于国民经济行业分类(GB/T4754-2017)中的制造业,不属于制造业的采矿企业、电力企业等则不可进行申报。
绿色工厂评价指标分为“基本要求”和“评价指标要求”,其中基本要求是一票否决项。申报的工业企业应依法设立,在建设和生产过程中应遵守有关法律、法规、政策和标准;近三年(含成立不足三年)无较大及以上安全、环保、质量等事故。
一般情况下,符合上述条件的工业企业都可以进行绿色工厂申报,但是并不是所有的企业都适合进行申报,企业也要考虑到自身的经济基础和经济效益、所在行业生产水平地位等等。像规模小、清洁生产水平低,且在行业领域中排名末尾的企业即使进行了申报一般也不会成为绿色示范工厂。作为绿色示范工厂,要起到示范和引领作用。
申报的关键指标是什么?
绿色工厂申报以《绿色工厂评价通则》(GB/T36132-2018)为依据,一级指标包括基础设施、管理体系、能源资源投入、产品、环境排放和绩效6大类,共细分为25项二级指标,总分共100分,其中,基础设施分值占比20%,管理体系和能源资源投入都为15%,产品和环境排放都为10%,绩效占比30%
基础设施方面,主要包含通风采光良好;布局规划合理;满足生产需求,同时不浪费资源;厂区内能源计量设备要齐全等;
能源和资源的投入情况,主要包含可再生资源、清洁能源;采用新型能源,优化生产工艺;合理利用设备的余热和余压;借助智能技术和物联网技术,提高能源的配置效率等;
产品评价方面,主要包含材料的选用上、种类要集中,可回收程度高;采用标准化设计,提高产品的使用周期;在整个生产流程中对碳足迹进行跟踪等;
环境排放方面要做的更好,如容积率、单位产品废气产生量、单位产品废水产生量等相关指标要达到相关绩效标准等。
申报流程是什么?
1.年度创建计划
各省辖市、省直管县(市)要结合本地区产业发展现状,选择一批基础条件较好、具备创建条件和创建意愿的企业、园区进行储备培育,根据本地区工业企业发展实际情况按年度制定绿色工厂创建计划,在每年12月底前将下年度创建名单报省工信委,省工信委据此编制全年度创建计划。
2.单位自主创建
①支持基础条件好的企业、园区对照绿色制造体系相关标准和要求,树立绿色、低碳、节能、循环发展的理念,加大绿色化改造投入,全方位提升绿色化水平,启动创建工作,进行自评价。
②自评价达到国家级绿色工厂的申报主体,按工信部要求委托合格的第三方评价机构进行评价并编制第三方评价报告。第三方评价合格后,于每年6月底前向各省辖市、省直管县(市)工业和信息化主管部门提交申报材料(自评价报告和第三方评价报告)。
3.地市初审上报
各省辖市、直管县(市)工业和信息化主管部门负责对辖区企业、园区的申报材料进行初审。审查重点包括但不限于项目真实性、符合性,项目申报材料完备情况,指标达标情况等。初审后将申报材料(纸质材料1式5份和电子稿)汇总后于每年7月底前报省工信委。
4.省级评估确认
省工信委组织专家根据工信部发布的有关评价标准对各省辖市、省直管县(市)初审汇总上报的绿色制造体系示范项目组织专家进行评估审查。
5.推荐国家示范
省工信委于每年11月底前,从省级绿色工厂管理申报主体中,选择具有代表性的推荐申报国家级绿色制造体系示范名单。工信部将通过专家论证、公示、现场抽查等环节确定国家级绿色工厂管理企业名单。







来源:公众号ISO百科,若有来源标注错误或侵犯了您的合法权益,请作者持权属证明联系,我们将及时更正、删除,谢谢。
中证盟专注于家具、化工、服装、建材、涂料、陶瓷等行业投标资质认证,贵企有需求可联系李生15989178915,微信同号。