建筑是城市的主要载体,又是能源消耗与碳排放的重点领域,绿色建筑的意义是在建筑的全生命周期内,最大限度地节约资源、节水节材、保护环境、减少污染,并提供健康适用、高效使用、与自然和谐共生的环境。
目前31省市均已出台支持绿色建筑政策及相关补贴标准,例如,北京市对绿色低碳发展项目中单个企业年度奖励金额最高可达3000万元,对腾退低效楼宇改造项目最高奖励可达5000万元!
那绿色建筑该如何申请,需准备哪些资料,目前有哪些应用广泛的绿色建筑技术?下方文章将为大家详细详细解答以上问题。
一、绿色建筑必备指南:标准、政策
1、绿色建筑标准
可查看3份绿色建筑标准,包括《绿色建筑评价标准》、《绿色建筑运行维护技术规范》、《民用建筑绿色性能计算标准》,以下为部分内容截图,详细内容可往官网查找。








2、绿色建筑补贴政策
从地方看,目前31省市均已出台支持绿色建筑政策及相关补贴标准,例如,其中,北京市对绿色低碳发展项目中单个企业年度奖励金额最高可达3000万元,对腾退低效楼宇改造项目最高奖励可达5000万元。


部分绿色建筑政策及相关补贴标准
二、绿色建筑概念特征
1、什么是绿色建筑?
绿色建筑是指在建筑的全寿命周期内,节约资源、保护环境、减少污染,为人们提供健康、适用、高效的使用空间,可以最大限度地实现人与自然和谐共生的高质量建筑。
绿色建筑三大特征:节约环保、健康舒适、自然和谐。
节约环保就是要求人们在构建和使用建筑物的全过程中,最大限度地节约资源、保护环境、尊重生态和减少污染,将人类在构建和使用活动中对地球环境与环境所造成的负荷以及影响,降到最低限度和生态的再造能力范围之内。
健康舒适就是要求人们在构建和使用建筑物的全过程中,强化对使用者健康和舒适的关注,注重室内空气质量、水质、声光热环境等以人文本、利于健康的有关指标要求,为人们提供一个健康、适用和高效的活动空间。
自然和谐就是要求人们在构建和使用建筑物的全过程中,亲近、关爱与呵护人与建筑物所处的自然生态环境,将认识自然、关爱自然、适应自然和谐地统一起来,做到人、建筑与自然和谐共生。
三、绿色建筑申报流程

1、认定标准
绿色建筑三星级标识认定统一采用国家标准,二星级、一星级标识认定可采用国家标准或与国家标准相对应的地方标准。
新建民用建筑采用《绿色建筑评价标准》GB/T50378,工业建筑采用《绿色工业建筑评价标准》GB/T50878,既有建筑改造采用《既有建筑绿色改造评价标准》GB/T51141。

2、审查程序
绿色建筑标识认定需经申报、推荐、审查、公示、公布等环节,审查包括形式审查和专家审查。
3、申报条件
申报绿色建筑标识的项目应具备以下条件:
按照《绿色建筑评价标准》等相关国家标准或相应的地方标准进行设计、施工、运营、改造;
已通过建设工程竣工验收并完成备案。
4、申报材料
绿色建筑标识申报书和自评估报告;
项目立项审批等相关文件;
申报单位简介、资质证书、统一社会信用代码证等;
与标识认定相关的图纸、报告、计算书、图片、视频等技术文件;
每年上报主要绿色性能指标运行数据的承诺函。
5、审查内容
住房和城乡建设部门应对申报推荐绿色建筑标识项目进行形式审查,主要审查以下内容:
申报单位和项目是否具备申报条件;
申报材料是否齐全、完整、有效,形式审查期间可要求申报单位补充一次材料。
住房和城乡建设部门在形式审查后,应组织专家审查,按照绿色建筑评价标准审查绿色建筑性能,确定绿色建筑等级。对于审查中无法确定的项目技术内容,可组织专家进行现场核查。
6、标识管理
获得绿色建筑标识的项目运营单位或业主,应强化绿色建筑运行管理,加强运行指标与申报绿色建筑星级指标比对,每年将年度运行主要指标上报绿色建筑标识管理信息系统。
住房和城乡建设部门发现获得绿色建筑标识项目存在以下任一问题,应提出限期整改要求,整改期限不超过2年:
项目低于已认定绿色建筑星级;
项目主要性能低于绿色建筑标识证书的指标;
利用绿色建筑标识进行虚假宣传;
连续两年以上不如实上报主要指标数据。
住房和城乡建设部门发现获得绿色建筑标识项目存在以下任一问题,应撤销绿色建筑标识,并收回标牌和证书:
整改期限内未完成整改;
伪造技术资料和数据获得绿色建筑标识;
发生重大安全事故。
四、绿色建筑评价体系
中国绿色建筑评价标准指标体系由安全耐久、健康舒适、生活便利、资源节约、环境宜居5大类指标组成。





1、评价五大指标体系
安全耐久、健康舒适、生活便利、资源节约、环境宜居。每类指标均包括控制项和评分项,控制项的评定结果应为达标或不达标;评分项和加分项的评定结果应为分值。
2、评价公式
Q=(Q0+Q1+Q2+Q3+Q4+Q5+QA)/10
公式中:
Q——总得分;
Q0——控制项基础分值,当满足所有控制项的要求时取400分;
Q1~Q5——分别为评价指标体系5类指标(安全耐久、健康舒适、生活便利、资源节约、环境宜居)的评分项得分;
QA——提高与创新加分项得分。
3、等级划分
基本级:基本级的绿色建筑应满足五大指标体系的全部控制项要求。
一星级、二星级、三星级均应满足以下要求:
均应满足五大指标体系的全部控制项要求,且各类指标的评分项得分不应小于其评分项满分值的30%。各评分项满分值如下表所示:

▲ 绿色建筑评价分值
均应进行全装修,全装修工程质量、选用材料及产品质量应符合上海市现行有关标准要求。
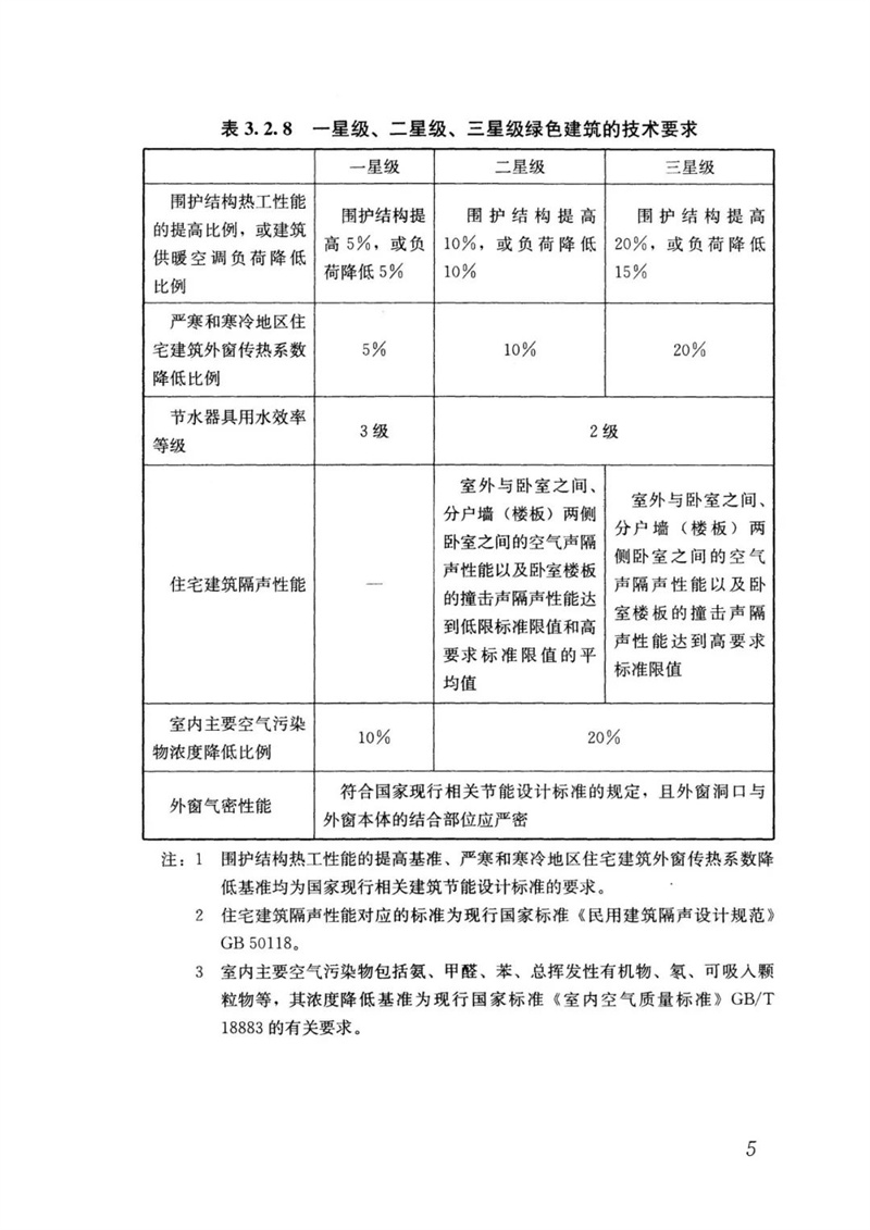
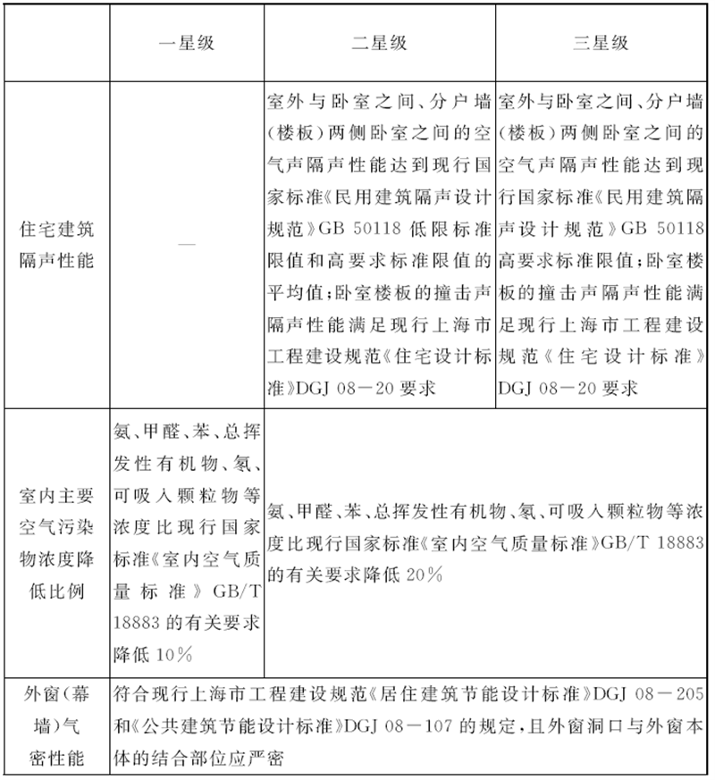
当总得分分别达到60分、70分、85分且满足下表的技术要求时,绿色建筑等级分别为一星级、二星级、三星级。

▲ 一星级、二星级、三星级绿色建筑的技术要求
五、绿色建筑主要技术
1、围护结构保温系统
外围护结构保温,具体指在外墙、屋面、与外界接触的楼板、外窗系统等采用保温措施,降低传热系数。外围护结构的传热系数越低,则越有利于有效减少室内外温差而增加的传热。良好的围护结构保温系统是建筑绿色低碳运行的基础和关键。
2、可调节遮阳技术
建筑能耗中50%以上是空调能耗,空调能耗的一半是因为外窗(透明幕墙)的损耗。设置遮阳设施,是减少太阳辐射进入室内的一个有效措施;而采用可调节活动遮阳设施,既可以满足冬季采光、得热,又可以满足夏季降温与节能,使室内拥有良好的热舒适性。
可调节遮阳设施包括活动外遮阳设施、中置遮阳(内置百叶中空玻璃)、固定外遮阳加内部高反射率可调节设施等。
3、自然通风
自然通风是指依靠室外风力造成的风压和室内外空气温度差造成热压,促使空气流动,使得建筑室内外空气进行交换的一种通风方式。自然通风是改善室内空气品质,降低空调系统在夏季和过渡季节能耗的重要手段。建筑朝向、间距、建筑群的布局、建筑平面布置和门窗大小、位置等都是影响建筑自然通风效果的重要因素。
4、天然采光
天然采光不仅有利于照明节能,而且有利于增加室内外的自然信息交流,改善空间卫生环境,调节空间使用者的心情。天然采光主要形式除了外窗和玻璃幕墙外,还有采光天窗、采光井、下沉式庭院、导光管等。
5、高能效设施设备
建筑的供冷供暖需求、照明需求、办公需求等大多都涉及设备用能,采用高能效等级的设施设备,对于建筑能耗和碳排放的降低有着举足轻重的作用,这些设备具体包括高效冷热源设备和水泵风机、变频技术、高效照明灯具等。
6、可再生能源利用
可再生能源形式多样,在绿色建筑中主要应用形式包括太阳能系统、地源热泵系统和空气源热泵系统,为建筑提供照明、供暖、热水等,实现建筑低碳绿色化运行。
7、节水型器具
建筑使用的生活用水器具的节水性,能直接影响建筑的节水效果。节水型生活用水器具是指在满足相同的饮用、厨用、洁厕、洗浴、洗衣等用水功能情况下,较同类常规产品可减少流量或用水量,提高用水效率的器件、用具。
8、海绵城市技术
海绵城市是指城市能够像海绵一样,在适应环境变化和应对自然灾害等方面具有良好的“弹性”,下雨时吸水、蓄水、渗水、净水,需要时将蓄存的水“释放”并加以利用。在绿色建筑中,通过原位收集、自然净化、就近利用或回补地下水等技术措施,可以使开发区域尽量接近于自然的水文循环,提升建筑的韧性,保护生态环境。常用的海绵城市技术措施包括下沉式绿地、透水铺装、绿色屋顶、雨水回用系统等。
9、智慧运维管理系统
与普通建筑运行管理相比,绿色建筑运维除了增加相应的绿色技术措施,如雨水回用系统、太阳能系统、分项计量系统、屋顶绿化系统等,还应注重利用信息化手段(如BIM技术、BA技术、能源管理信息技术等)替代常规手段,构建智慧运维管理系统,提高运营管理水平,实现高效管理,确保建筑整体运行性能最优。

来源:碳中和资料库,若有来源标注错误或侵犯了您的合法权益,请作者持权属证明联系,我们将及时更正、删除,谢谢。
中证盟认证可提供体系认证(ISO三体系等)、服务认证(商品售后服务认证、职业健康安全管理体系认证、物业管理服务认证等)、产品认证(中国环境标志产品认证、环保产品认证、中国绿色产品认证、中国绿色建材产品认证等)、产品检测等技术服务,能帮助企业提高投标中标概率,申请相关补贴,为产品增加卖点等,有兴趣可联系0757-86229321/18927749892。