《农作物温室气体排放核算指南》由国家认证认可监督管理委员会发布,给出了露地大田农作物种植的碳核算和报告的核算步骤、核算范围、核算方法、数据质量保证和核算报告内容。适用于小麦、玉米和水稻三种主要露地大田农作物种植温室气体排放核算和报告。
农作物的温室气体排放主要涉及三种主要气体:二氧化碳(CO2)、甲烷(CH4)和氧化亚氮(N2O)。可以通过优化土壤管理,推广精准农业技术,推行可持续农业实践,提高水稻种植管理,推广可再生能源利用等措施减少农作物温室气体排放。
一、农作物温室气体排放核算指南






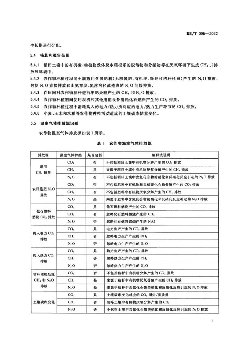
二、农作物温室气体排放来源
农作物的温室气体排放主要涉及三种主要气体:二氧化碳(CO2)、甲烷(CH4)和氧化亚氮(N2O)。以下是一些常见的农作物温室气体排放来源:
1、土地利用变化:当森林或草地被转变为农田时,释放的碳(CO2)来自植被和土壤中的有机质的分解。
2、化肥使用:氮肥的施用会导致氧化亚氮(N2O)的排放。氮肥在土壤中转化为亚硝酸盐和硝酸盐,进而产生N2O气体。
3、温室气体农药:某些农药,如杀虫剂和除草剂,含有氟利昂等温室气体,使用这些农药可能导致这些气体的排放。
4、水稻种植:水稻田中存在缺氧环境,有利于甲烷(CH4)的产生。甲烷是由水稻根部附近的微生物代谢产生的。
5、厌氧消化:将农业废弃物、动物粪便等投入厌氧消化池中产生甲烷(CH4)。
三、农作物五大减排路径
为了减少农作物的温室气体排放,可以采取以下措施:
1、优化土壤管理:合理使用有机肥料和化学肥料,控制施肥量,以减少氧化亚氮(N2O)的排放。
2、推广精确农业技术:使用先进的农业技术,如精确施肥、灌溉和除草等,以提高农作物生产效率,减少资源浪费和温室气体排放。
3、推行可持续农业实践:采用轮作、混作、植被覆盖和保护性耕作等可持续农业实践,有助于增加土壤有机质含量,降低碳排放。
4、提高水稻种植管理:改进水稻种植方法,如湿地处理、定期排水和改良水稻品种,以减少甲烷(CH4)的排放。
5、推广可再生能源利用:利用农业废弃物和动物粪便进行厌氧消化产生沼气,并将其用于发电或热能供应,减少甲烷(CH4)的释放。

来源:碳中和资料库,若有来源标注错误或侵犯了您的合法权益,请作者持权属证明联系,我们将及时更正、删除,谢谢。
中证盟认证可提供体系认证(ISO三体系等)、服务认证(商品售后服务认证、职业健康安全管理体系认证、物业管理服务认证等)、产品认证(中国环境标志产品认证、环保产品认证、中国绿色产品认证、中国绿色建材产品认证等)、产品检测等技术服务,能帮助企业提高投标中标概率,申请相关补贴,为产品增加卖点等,有兴趣可联系0757-86229321/15989178915。