您当前所在位置:

ISO 9001修订新动态:DIS已出,转版要趁早

发布时间:2025-09-19 16:49|栏目:新闻动态 |浏览次数:

ISO 9001国际标准草案(DIS版)已于2025年8月27日正式发布,标志着ISO 9001标准修订工作取得了重大进展。

ISO 9001各阶段转版预计时间及建议

112b5cd98e6e3a41f60b68ac67eb3b4c.png

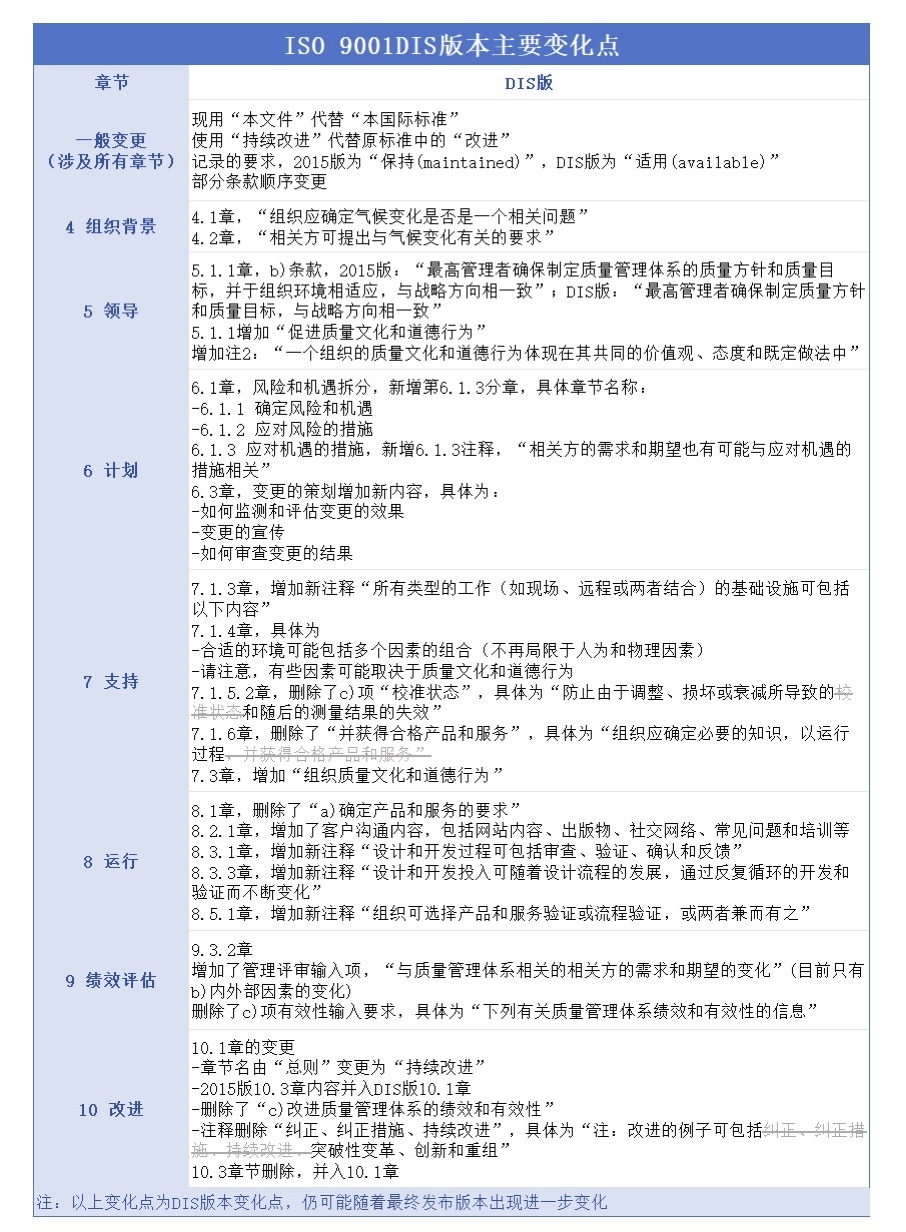
ISO 9001DIS版本主要变化点

113d4eb8841738cab3f0f1558ccd62cd.jpg

ISO 9001转版常见问题及解答

Q1:过渡期是多久?新旧标准期间如何认证?过渡期结束后旧版标准认证证书是否作废?

过渡期通常为3年,期间新旧标准均可进行认证。过渡期结束后,旧版标准认证证书失效,建议企业在过渡期到期前尽快完成转版工作。

Q2:标准转版会对现有体系运行产生影响吗?

新版标准增加了多项新要求,需要依据新版标准要求调整现有管理体系。

Copyright © 2002-2025 CCA-GD.COM 新联科技 版权所有
电话: 地址: 备案号:粤ICP备2022095216号
  技术支持新联科技